首页
关于大会
关于大赛
立即参赛
开源模型应用赛
开源竞技挑战赛
人工智能
智联出行
智能终端
数智医疗
智能制造
资讯中心
赛事报道
通知公告
媒体报道
奖项设置
参赛权益
往届回顾
2024
2023
2022
2021
2020
2019
评委风采
联系我们
您当前的位置 :
首页
>
资讯中心
>
通知公告
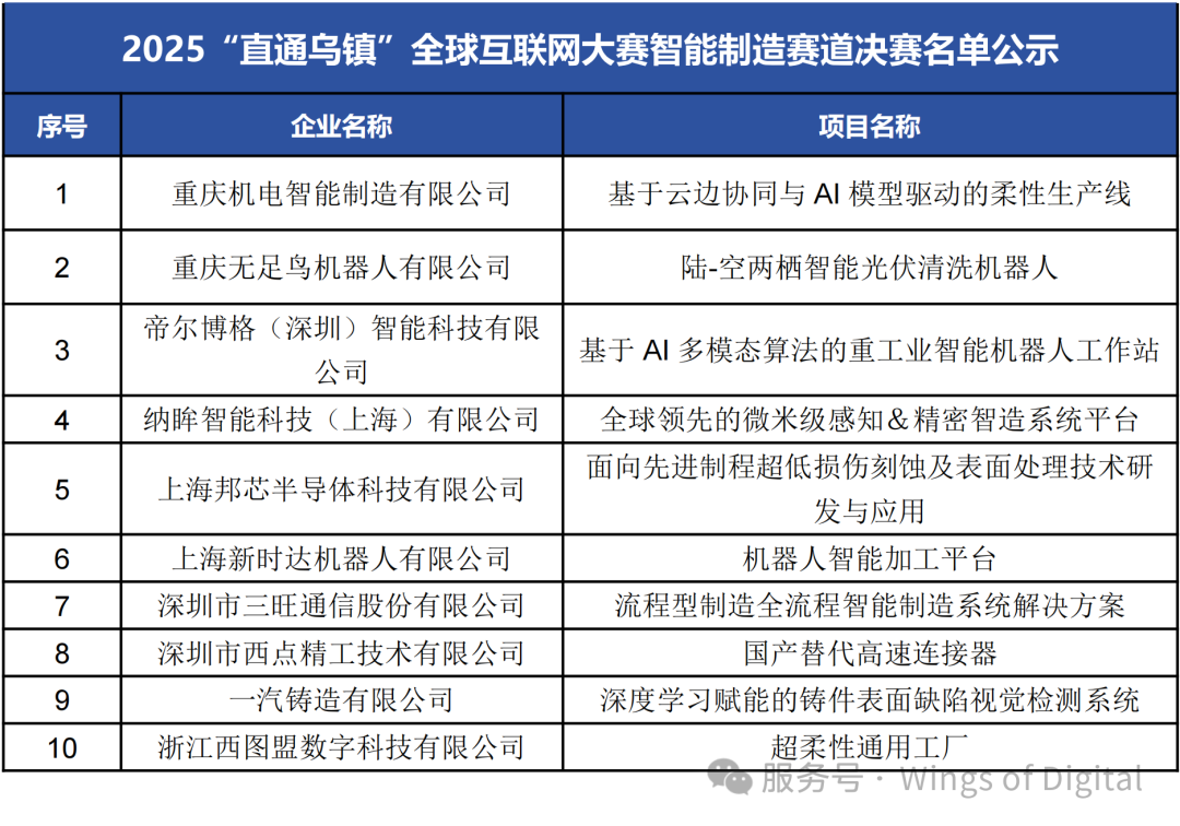
2025“直通乌镇”全球互联网大赛智能制造赛道决赛名单公示
2025-09-12 15:29:12
2025“直通乌镇”全球互联网大赛智能制造赛道复赛经专家现场评审,最终从二十个优质复赛项目中评选出十个入围决赛。现将决赛名单予以公示:
注:排名不分先后,若决赛项目因自身原因后期无法参与决赛,由其余项目按评委打分排序依次替补。
欢迎社会各界参与监督,如有异议,请与“直通乌镇”全球互联网大赛组委会联系。
联系电话:0571-85228836
公示时间:2025年9月11日至9月13日
联系人:叶李涛、朱伟娟
联系方式:0571-88229012,0571-88229050
地址:浙江省杭州市萧山区钱江世纪城广孚中心17楼
“数字之翼”全球生态合作社群
关注我们的官方微信
IPC备案号:浙B2-20080242-79 乌镇峰会互联网产业合作联盟版权所有 指导单位:国家互联网信息办公室